第十辑 最后的抗争 第一章沿海地区还需要继续强制全民补碘吗?
《中国补碘真情录》第十辑最后的抗争第一章沿海地区还需要继续强制全民补碘吗?
《中国补碘真情录》第十辑最后的抗争第一章沿海地区还需要继续强制全民补碘吗?
这是计划外增加的一辑,原因是强制全民补碘已经30多年,本人从2006年开始介入本案已经20年。如今已近80岁,已经感觉力不从心。如果再不发起总攻,以后可能半途而废。因此这次破釜沉舟,最后一搏。
本辑内容大约7篇文章。这是第一篇。
目录
第一节 上海是全世界公认没有碘缺乏病流行的地区
第二节 上海人必须被强制全民补碘
第三节 一招就让上海沦陷
第四节 第二招让上海人更是深受其害
第五节 上海女性甲状腺癌发病率2018年就获得第一名
第六节 国家疾控局通知:2026—2030年期间继续强制全民补碘
全世界沿海地区的人民基本都不缺碘,但中国认为沿海地区也缺碘。已经强制全民补碘30年了,沿海地区还需要继续强制全民补碘吗?这里以上海为例说明之。
第一节 上海是全世界公认没有碘缺乏病流行的地区
本人在《中国补碘真情录》里的第三辑第十一章《上海不缺碘的22个证据》详细介绍过,这里不重复了,这里仅用其中一例说明之。
卫生部长说上海没有碘缺乏病流行
【论文题目】《为2000 年实现消除碘缺乏病目标,提高民族素质而努力奋斗》
【作者】卫生部部长 陈敏章
【证据来源】《中国健康教育》1993年10月 第九期
【摘要】
碘缺乏病是由于人类生活环境中缺碘造成的一种地域性疾病,流行在我国除上海市以外的29个省、自治区、直辖市的4762个县,病区人口达4.25亿。
【证据图片】
第二节 上海既然不缺碘为什么还要被强制全民补碘?
全世界沿海大城市都不缺碘,上海也不缺碘,但为什么还必须被强制全民补碘呢?这个问题很复杂,这里只能简单介绍如下:
中国推行的是碘酸钾过量强制全民补碘,全民,当然必须包括上海。但是强制全民补碘是上海人民的需要吗?肯定不是。是中国政府的需要吗?也不是。需要对上海强制全民补碘的根本部门,是美国政府。你可能不会相信,但我的《中国补碘真情录》里证据很多,这里只介绍一个。
【论文题目】《碘缺乏与儿童智力方面的问题》
【作者】中央电视台《健康之路》
【证据来源】中央电视台
【摘要】
叶雷,美国疾病预防与控制中心驻华办事处的主任,联合国儿童基金会顾问、
碘缺乏与儿童智力方面的问题
叶雷:联合国对儿童的发育非常重视,中国的人口非常多,碘缺乏对儿童智力的影响非常大,中国大部分地区都缺碘
叶雷:从营养学的角度来讲,虽然某些食物的含碘量较高,但也不鼓励人们吃得非常多,只要保证每天吃碘盐,就可以补充人体所需的碘量。
叶雷:如果摄入的碘过高,也会随着尿排出体外,因此不会对身体健康有什么影响。
叶雷:联合国对儿童的发育非常重视,中国的人口非常多,碘缺乏对儿童智力的影响非常大,中国大部分地区都缺碘,如图,1995年碘缺乏状况,碘盐覆盖率为39%,1997年碘缺乏状况,碘盐覆盖率为75%,1999年碘缺乏状况,碘盐覆盖率为90%。
叶雷:碘缺乏最大的影响就是对脑神经系统的发育,胎儿期到2岁左右是脑发育最快的时候,在孕期2-3个月时如果母亲缺碘,就会影响胎儿的脑发育,可以说2岁以前造成的碘缺乏,2岁以后再补碘也是不能逆转的。
叶雷:有些地区由于种种原因,目前还没有使用碘盐,如沿海地区、西部高原地区等,其人口总数约为1.3亿左右,因此我们准备针对这些地区进行宣传碘盐对人体健康的作用。
【证据图片】

【说明】
1999年全国碘盐覆盖率已经达到90%,还有10%的地区没被覆盖,叶雷要求对这1.3亿人也不能放弃。
第三节 只用一招就让上海沦陷
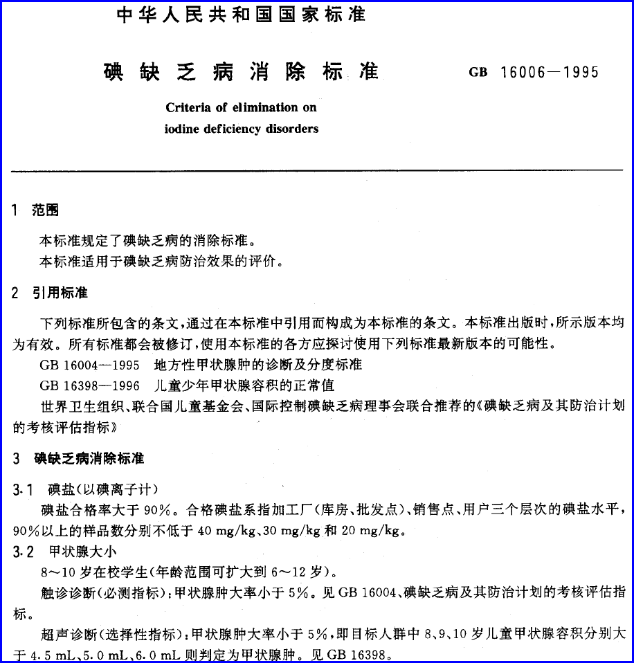
上海必须被强制全民补碘,不拿下上海,全国很多沿海城市的强制全民补碘都很难推行。但是上海是全国唯一没有碘缺乏病流行的地区,怎么能让上海被补碘呢?卫生部按照美国专家的建议,提高了碘缺乏病消除标准中的儿童尿碘水平。把原来的儿童尿碘大于50微克/升,提高到100微克/升。上海多次儿童尿碘检测都是70微克/升,修改后上海儿童尿碘水平低于100微克/升,因此就可以轻轻松松、顺理成章,把上海定义为缺碘地区。
【论文题目】 GB16006——1995
【作者】卫生部
【证据来源】国家标准库
【摘要】
“3碘缺乏病消除标准
3.1碘盐(以碘离子计)
碘盐合格率大于90%。合格碘盐系指加工厂(库房、批发点)、销售点、用户三个层次的捵盐水平, 90%以上的样品数分别不低于40 mg/kg、30 mg/kg』和20 mg/kg。
3.2甲状腺大小
8—10岁在校学生(年龄范围可扩大到6—12岁)。
触诊诊断(必测指标):甲状腺肿大率小于5%。见GB 16004、碘缺乏病及其防治计划的考核评估指标。
超声诊断(选择性指标):甲状腺肿大率小于5%,即目标人群中8、9、10岁儿童甲状腺容积分别大 于4. 5 mL、5.0mL、6.0mL则判定为甲状腺肿。见GB 16398。
3. 3生化指标
尿碘(必测指标):8〜10岁在校学生,尿碘中位数大于或等于100微克/L,小于20微克/L的样品数不 得超过10%。见碘缺乏病及其防治计划的考核评估指标。
TSH水平(选择性指标):新生儿全血TSH纸片法(酶联免疫法或免疫放射法)测定TSH水平大于 5 mU/L的比率小于3%。见碘缺乏病及其防治计划的考核评估指标”。
证据图片
第四节 第二招让上海人更是深受其害
对不缺碘的上海推行强制全民补碘只是第一步,第二招让上海人更是深受其害。
上海选择食盐碘含量最高的标准
2012年食盐加碘标准有全国统一一个标准,修改为三个标准,食盐碘含量为20/25/30毫克/公斤,具体执行哪个标准由各个省市自治区自治区选择。但是出乎人们意料之外的是,全国唯一没有就碘缺乏病流行的地区被选择了食盐碘含量最高的标准30毫克/公斤。这是上海人民选择的吗?肯定不是!那么是谁决定的呢?
【文章题目】《为碘盐正名,回归健康共识》
【作者】中央电视台
【证据来源】央视网 | 2025年11月20日 16:12
https://jiankang.cctv.cn/2025/11/20/ARTIYLYlkYV44BKGSsdZhLLk251119.shtml
【证据图片】
第五节 上海女性甲状腺癌发病率2018年就获得第一名
上海成为全国甲状腺癌发病率第一的直辖市
由于对不缺碘的上海推行了强制全民补碘,长期的补碘过量导致上海成为全国甲状腺癌发病率最高的直辖市,这个结果是必然的、正常的。上海人还不醒悟吗?
2018年上海女性癌症发病谱甲状腺癌获第一名
【论文题目】《甲状腺癌成上海女性第一高发癌症,专家呼吁定期筛查甲状腺功能》
【作者】施捷
【证据来源】新民晚报2018年5月24日
【摘要】
“上海市疾病控制中心上月发布的最新肿瘤登记报告数据显示:本市甲状腺癌占所有女性新发癌症的16.8%,发病率为77.2/10万,首次超过乳腺癌,成为上海女性第一高发癌症。”
【证据图片】



2018年上海甲状腺癌成为女性第一高发癌症,难道还不需要重视吗?
第六节 国家疾控局通知:2026—2030年期间继续推行强制全民补碘
1、专家认为中国 沿海地区在强制全民补碘30后仍然缺碘
【文章题目】《为碘盐正名,回归健康共识》
【作者】中央电视台
【证据来源】央视网 | 2025年11月20日 16:12
https://jiankang.cctv.cn/2025/11/20/ARTIYLYlkYV44BKGSsdZhLLk251119.shtml
【证据图片】
2、国家疾控局通知:2026—2030年期间继续推行强制全民补碘
【文章题目】《国家疾控局:关于印发《全国碘缺乏病科学精准防控行动方案(2026—2030年)》的通知》
【作者】国家疾控局
【证据来源】国家疾控局《国疾控卫免发〔2026〕9号》文件
【摘要】
坚持以人民健康为中心,全面推进健康中国建设,继续实施以食盐加碘为主的综合防控措施,坚持“因地制宜、分类指导、差异化干预、科学与精准补碘”的原则,建立健全政府领导、多部门合作的联动机制,细化并推动落实科学精准补碘措施,不断强化科学补碘共识,提升公众对碘营养的认知水平,大力推动碘缺乏病防治工作高质量发展。
【证据图片】

上海还需要被强制全民补碘吗?
上海已经拿到了“甲状腺发病率的冠军”,但是国家疾控局仍然说上海孕妇缺碘,还要继续强制全民补碘,合情合理吗?。
北京 慕盛学
本文链接:https://mushengxue.com/?id=233 转载需授权!
支付宝打赏(截图扫码)“求赞不求赏!"
微信打赏(截图扫码)“求赞不求赏!"